重庆市公安局关于印发《重庆市公安机关治安管理行政裁量权基准》的通知
渝公规〔2025〕4号
各城区公安分局,各区县(自治县)公安局,各专业公安机关,市公安局各内设和直属机构:
《重庆市公安机关治安管理行政裁量权基准》已经市公安局2025年第18次局长办公会议审议通过,现印发给你们,请认真遵照执行。执行过程中遇有问题,请及时报告。
重庆市公安机关治安管理行政裁量权基准
第一条 为规范全市公安机关治安管理部门依法、合理行使行政裁量权,切实保障公安行政行为当事人的合法权益,根据《中华人民共和国行政许可法》《中华人民共和国枪支管理法》《中华人民共和国户口登记条例》《旅馆业治安管理办法》《居民身份证法》等法律、法规、规章,结合全市公安机关治安管理部门工作实际,制定重庆市公安机关治安管理行政裁量权基准,以下简称裁量权基准。
第二条 本裁量权基准所称公安机关治安管理行政裁量权,是指公安机关依据法律、法规和规章,对治安管理中高频实施的行政许可、行政检查、行政确认等行政权力事项中的原则性规定,或者具有一定弹性的行政权限、裁量幅度等内容进行细化量化,并向社会公布施行的具体行政尺度和标准。
公安机关治安管理行政处罚裁量权按照《重庆市公安行政处罚裁量基准》(渝公规〔2023〕3号)的规定施行。
第三条 本级公安机关应当加强对本级公安机关治安管理部门行使行政裁量权的监督检查,发现违反本裁量权基准,行使行政裁量权不当的,应当责令纠正,予以整改,情节严重的,依法依规追究责任人员的责任。
第四条 本裁量权基准施行后,法律、法规、规章以及上级规范性文件作出新的规定的,从其规定。
第五条 本裁量权基准未作细化量化的,依据法律、法规和规章的规定执行。
第六条 本裁量权基准自发布之日起实施,由重庆市公安局治安管理总队负责解释。
附件:1、重庆市公安机关治安管理行政许可裁量基准
2、重庆市公安机关治安管理行政确认裁量基准
3、重庆市公安机关治安管理行政检查裁量基准
附件1
重庆市公安机关治安管理行政许可裁量基准

附件2
重庆市公安机关治安管理行政确认裁量基准

附件3
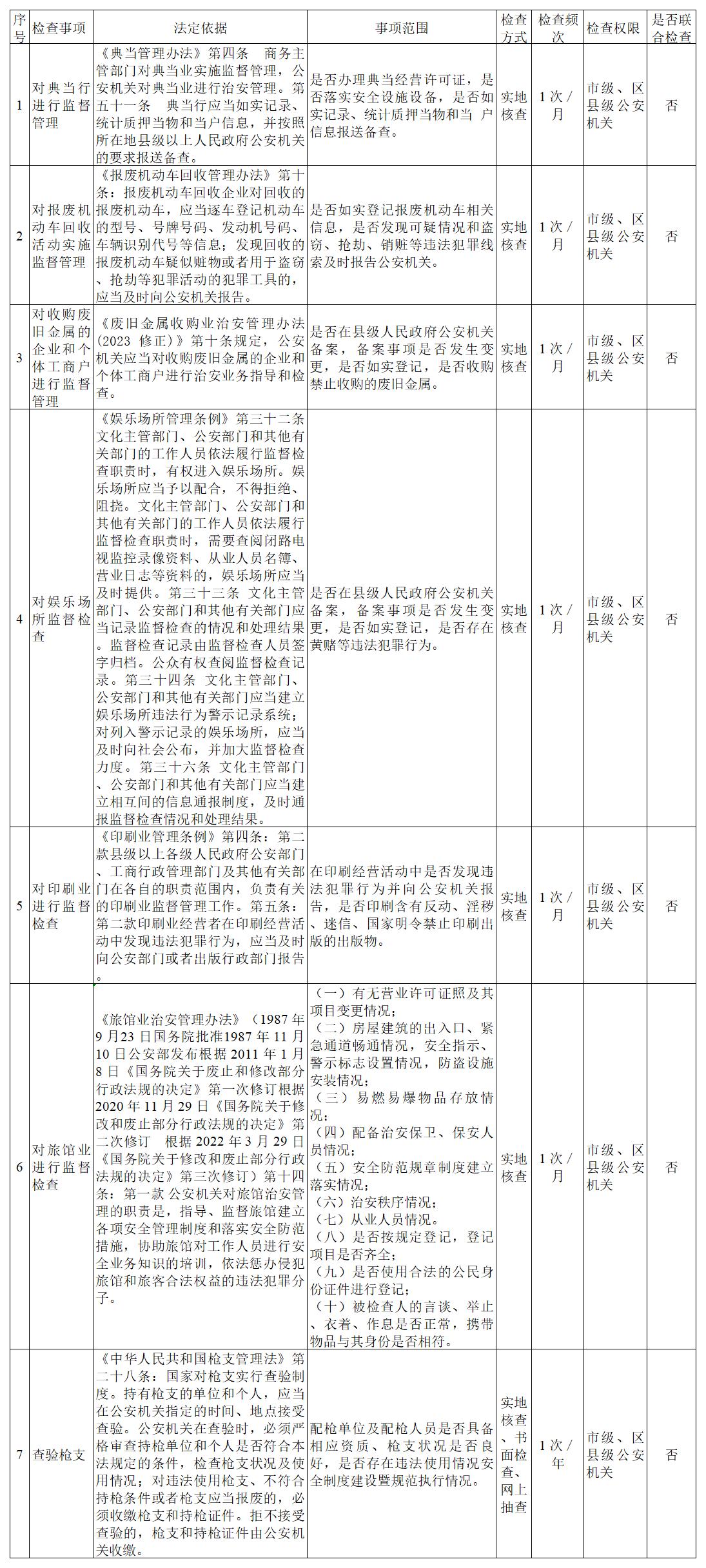
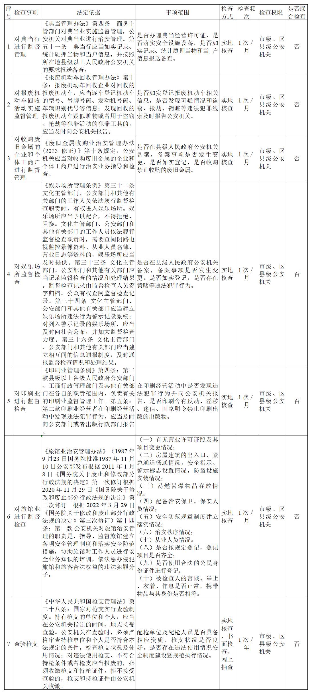
重庆市公安机关治安管理行政检查裁量基准
